Fiscal Soundness Module Plan User Guide
Ky Rec Tip For The Kentucky Medicaid Ehr Incentive Program
Guam Medical Imaging Center Continuation Of Amendment
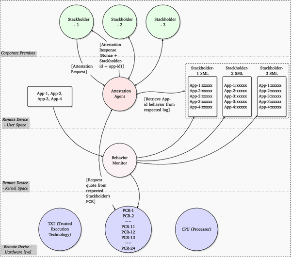
Pdf Towards A Low Cost Remote Memory Attestation For The
Irb Form 3 Pdf Fillable Request For Expedited Or Full Review
Solved Multiple Choice Total Point Value 70 Circle The
Third Party Administrator Tpa Pharmacy Benefit Manager
Labor Condition Application Wikipedia
Additional Documentation Requirements Uscis
Covered California Income Verification Attestation
Renewal And Reactivation Handbook
Hec Attestation Form Academic Degree Diploma
G 410 Phs 398 Career Development Award Supplemental Form
3 11 6 Data Processing Dp Tax Adjustments Internal
Data Privacy Attestation Stanford Research Repository
Branch Control Person Mu2 Forms
Office Of Ind E Pe Nd Ent In Te Rn Al Audit
Data Privacy Attestation Stanford Research Repository
Risk Adjustment Including Risk Adjustment Default Charge
Ferc Financial Report Ferc Form No 1 Annual Report Of
Medical Documentation Signature Requirements Noridian
The New Hiv Drug Assistance Program Self Attestation Form
Federal Register Medicare Program Medicare Shared
Guam Medical Imaging Center Continuation Of Amendment
Donation Receipt Template Pdf Templates Jotform
Federal Register Inadmissibility On Public Charge Grounds
Research Accountability Data Re Registration
Additional Documentation Requirements Uscis
Pdf Assessment And Differential Diagnosis Of Body
Meaningful Use Stage 3 Onc Certified Teneleven
Pros And Cons Of Using Form 1023 Ez For Starting A Nonprofit
Impact Of 18f Fluciclovine Pet On Target Volume Definition
Reams Of Paperwork Preparing Documents To Get Official
3 11 6 Data Processing Dp Tax Adjustments Internal
Rooted And Jailbroken Device Detection
Contract Documents City Of Lincoln Nebraska Lancaster
Federal Register Customer Due Diligence Requirements For
Training Standards In Neuroendovascular Surgery Program
Montana Mechanics Lien Law In Construction Faqs Forms
Self Administration Toolkit Wcmsa Ametros
Covered California Income Verification Attestation
Renew Indian Child Passport In Usa Documents Process
Ferc Financial Report Ferc Form No 1 Annual Report Of
Online Form Builder Form Creator For Online Forms Formstack
G 500 Phs Human Subjects And Clinical Trials Information
Edgar Filing Documents For 0001104659 18 023743
Grade 5 Registration Form 2018
Managing Attestation Processes
Aaot Lightweight Attestation And Authentication Of Low
Web Form Templates Customize Use Now Formstack
Pdf Psychotherapy For Generalized Anxiety Disorder
Federal Register Medicare And Medicaid Programs Cy 2020
Elementary And Secondary Education Karak Photos Facebook
Everything You Need To Know About Form I 9 And I 9
Catahoula Parish Constable Ward 3
Free Power Of Attorney Form Poa Template Formswift
The New Hiv Drug Assistance Program Self Attestation Form
St Luke S Regional Medical Center Amendment Request
Ferc Financial Report Ferc Form No 1 Annual Report Of
St Tammany Parish Justice Of The Peace Ward 8
Investing Can Be Interesting Financial Awareness
Risk Adjustment Including Risk Adjustment Default Charge
Managing Attestation Processes
Partial Harmless Error For Wills Evidence From California
Nevada Rules Of Civil Procedure
Ferc Financial Report Ferc Form No 1 Annual Report Of
Pdf The Prevalence Of Ptsd Across War Eras And The Effect
Free Small Estate Affidavit Forms Pdf Word Eforms
Pdf Auditing And Attestation Problems And Solutions Mimi
Trust In Iot Dynamic Remote Attestation Through Efficient
Redesigned Form I 20 Fact Sheet Study In The States
Federal Register Customer Due Diligence Requirements For
Edgar Filing Documents For 0001104659 19 020610
Medicaid S Prescription Drug Benefit Key Facts The Henry
Wiley Practitioner S Guide To Gaas 2018 Covering All Sass
Lafayette Parish Constable Ward 2
3 11 29 Health Coverage Tax Credit Hctc Enrollment
Aaot Lightweight Attestation And Authentication Of Low







Post a Comment
Post a Comment